移至網頁之主要內容區位置
::: 嘉義市立民生國民中學

教務處公告

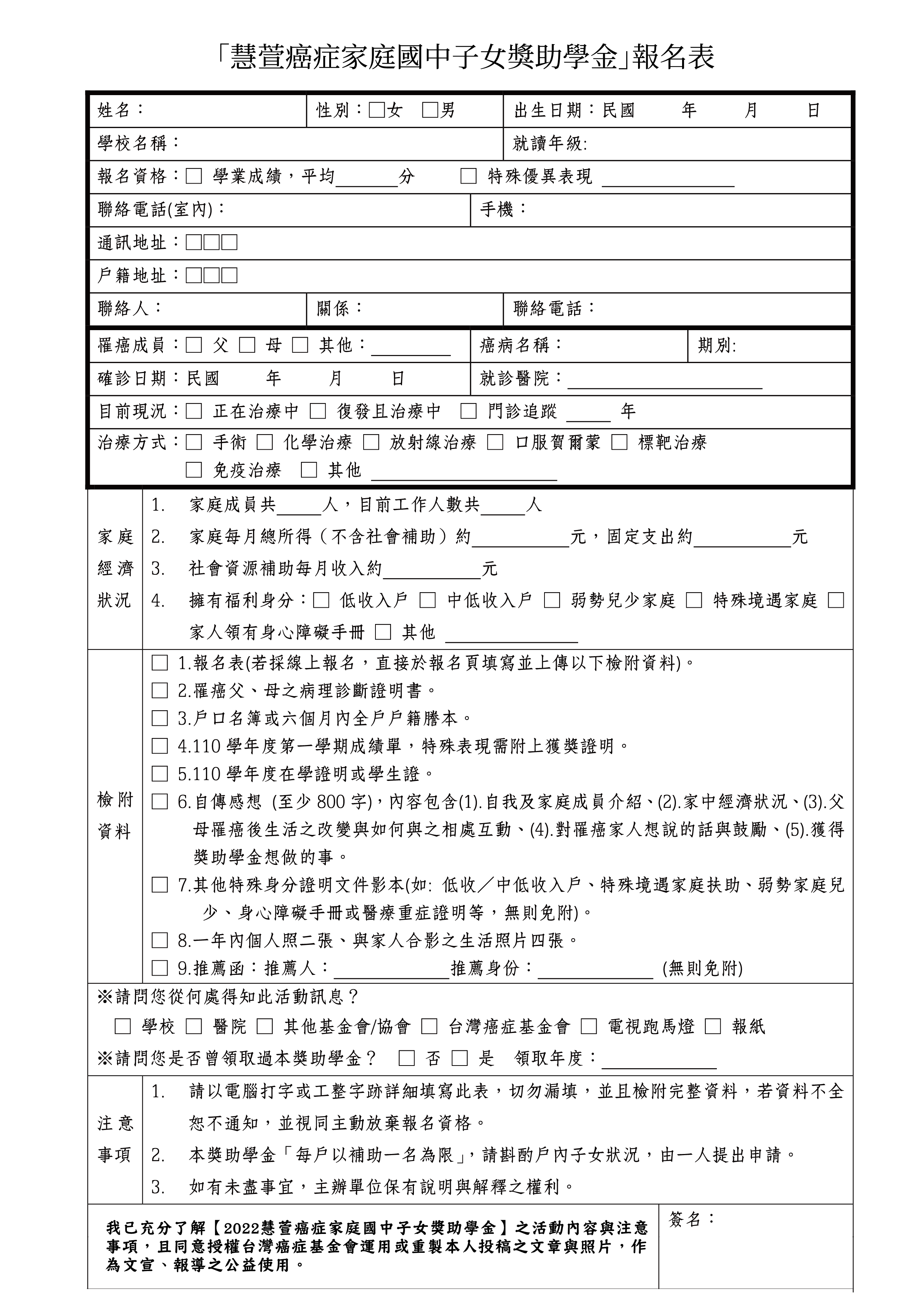
財團法人臺灣癌症基金會「2022慧萱癌症家庭國中子女獎助學金」自即日起至111年6月30日止受理申請,請符合資格學生依限提出申請

{{ $t('FEZ002') }} 市立民生國中|

一、依據財團法人臺灣癌症基金會111年3月28日臺癌字第1110328003號函辦理。 
二、活動訊息:
(一)收件時間:即日起至111年6月30日止。
(二)獎助對象:在國中就學之癌症家庭子女,獎勵名額為100名,每名1萬元。
(三)獎助資格:
1、國中在學學生,須為正式學制並具有學籍證明。
2、父或母罹患癌症且目前治療中或完成治療2年內。
3、110學年度第1學期學科成績平均分數達60分或具有特殊表現(如:體育、美術等優異成績)。
4、需檢附「愛與希望心得分享(800字以上)」及「相關證明文件」。
(四)報名方式(下列擇一):
1、線上報名:https://scholarship.canceraway.org.tw/。
2、掛號郵寄:至該會官網「最新消息」下載申請表,填寫完成後連同檢附資料寄至105台北市南京東路五段16號5樓之2,並註明「2022慧萱癌症家庭國中子女獎助學金活動小組收」。
3、洽詢電話:莊小姐(02)8787-9907分機217。
三、檢附「2022慧萱癌症家庭國中子女獎助學金」活動DM及報名表。
 



{{ $t('FEZ003') }} Invalid date

{{ $t('FEZ004') }} 2022-04-08|

{{ $t('FEZ005') }} 113|